오디오의 튜너가 몇 년 전부터 주파수 밀림 현상이 있었습니다. 인켈 TX-5030G인데 수리하기도 그렇고 해서 소리장터에서 중고로 하나 더 구매했습니다. 새로 구입한 튜너도 오래된 기기이지만 방송도 잘 잡고, 스테레오 분리도 잘 되는 등 사용하기에 아무런 지장은 없습니다.
먼저 사용하던 튜너를 그냥 버리기는 아깝고 해서 내부를 바꿔서 새로운 튜너로 만들까 합니다. 내부의 튜너 회로 부분은 버리고 케이스만 살려서 겉으로 보면 TX-5030G이지만, 내부는 완전히 다른 것으로 채울까 합니다. 가능하면 다이얼, 버튼 등에 씌여진 기능대로 동작하도록 만들어 볼 예정입니다.
TX-5030G 케이스에 넣을 FM radio를 만드는 것이 궁극적인 목표이지만, 일단은 FM radio를 만들어 보기로 합니다. 만물상에서 KCC426V FM radio 수신 모듈과 스피커까지 달린 저렴한 앰프를 구입했습니다. 글을 쓰는 현재의 만물상에 링크를 걸어 봅니다.
1) KCC426V FM 방송 수신 모듈(http://www.manmullsang.com/shop/item.php?it_id=1322620006)

2) 앰프(http://www.manmullsang.com/shop/item.php?it_id=1554865074)

이외에 다음과 같은 부품들이 필요합니다.
3) ATtiny2313 1개
4) 문자형 LCD 1개
5) 1k 저항 6개
6) LED 적, 녹, 황 각 1개씩
7) switch 달린 encoder 1개
ATtiny2313을 사용한 이유는 특별한 것은 없고 그냥 부품통에 있는 것이 보여서 꺼내 쓰기로 했습니다.
문자형 LCD도 부품통에 있는 16 x 2의 것을 썼습니다. 문자형 LCD면 아무 것이나 써도 됩니다. 만물상에서 역시 2,000원 정도에 판매하는 것들이 보입니다.
다음의 전자공작카페(http://cafe.daum.net/elechomebrew)에서 많은 것을 배워 이 FM radio를 만들었음을 밝힙니다.
만든 FM radio 사진입니다.


다음은 위 FM radio 동작 동영상입니다.
주변 잡음도 많고, 스마트폰으로 촬영해서 음질이 별로인 것처럼 들리지만 실제 음질은 훨씬 좋습니다. 3,000원짜리 저렴한 앰프에 안테나도 길이 15cm 정도의 얇은 전선을 사용한 상황을 고려하면 제대로 장치하면 쓸만할 정도는 될 듯합니다. 더우기 위에서 사용한 앰프에는 12V 이상의 전압을 걸어 줘야합니다. 그러나 이 작품은 테스트용으로 만드는 중이라, 회로를 간단히하기 위해, 컴퓨터의 USB로부터 5V만 받아서 앰프를 포함한 모든 장치의 전원으로 쓰도록 했습니다. 이로 인하여 앰프가 제대로 소리를 내지 못하는 상태입니다.
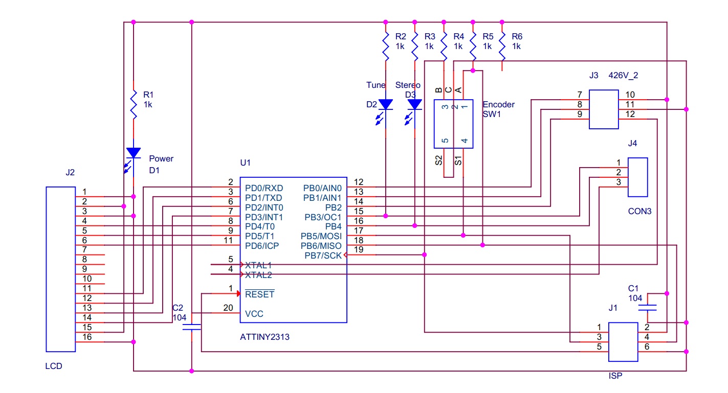
앞에서 언급한 부품들을 연결하는 회로도 입니다.

이 회로도에는 KCC426V 모듈의 1번 핀부터 6번 핀까지 있는 단자를 연결하는 단자는 포함시키지 않았습니다. 이 단자들 중에 1번 핀부터 3번 핀까지는 오디오 출력으로 앰프와 연결하고 4번 핀은 안테나를 연결합니다. 즉, ATtiny2313과는 연결할 필요가 없어서 생략했습니다.
다음은 위 FM radio의 KCC426V 모듈과 문자형 LCD를 장착하지 않은 상태의 부품이 모두 조립된 만능 기판의 앞면과 뒷면 사진입니다.

KCC426V 모듈의 1, 2, 3 번 핀을 3.5mm 플러그에 연결해서 앰프의 ST JACK에 연결했습니다.

뒷 면의 배선은 0.3mm짜리 에나멜선을 사용했습니다.
다음은 위 기판에 장착하기 위해서 작업을 약간해 놓은 KCC426V FM radio 모듈의 사진입니다.

원래 KCC426V 모듈의 왼쪽 윗 부분과 오른쪽 아랫 부분에 있는 6핀의 연결 단자들을 2.54mm 규격의 핀에 넣기 위해 간격을 벌려 놓았습니다.
KCC426V 라벨이 붙어 있는 칩의 라벨을 제거해 보면 실제 칩은 SANYO에서 생산한 LA1827입니다. 이 칩의 14번 핀은 Stereo/Mono를 선택하는 기능을 가지고 있습니다. 8번 핀은 평상시에는 high(1)로 있다가 tuning이 되면 low(0)가 됩니다. 9번 핀은 평상시에는는 high(1)로 있다가 stereo 신호를 검출하면 low(0)이 됩니다. 이 핀들을 만능 기판과 연결하려고 점프 선을 납땜하여 준비해 놓았습니다.
이상으로 하드웨어 작업과 관련된 서술을 마치고 다음 글에서 프로그래밍 작업에 대한 설명을 진행하겠습니다.
'AVR > 작품' 카테고리의 다른 글
| Click, Double Click, Long Click 구분하기 (0) | 2019.09.07 |
|---|---|
| KCC426V와 ATtiny2313을 이용한 FM radio 만들기(3) (0) | 2019.06.24 |
| KCC426V와 ATtiny2313을 이용한 FM radio 만들기(2) (0) | 2019.05.12 |
| 자동차 실내 공기 살균기(CABUS) (0) | 2018.11.09 |
| 30V 2채널 전압 측정기 겸 signal 발생기 (0) | 2018.11.09 |